威廉希尔体育登录入口2025年材料与化工硕士专业招生信息发布

来源:威廉希尔足球官方网站王淇淇 时间:2025-03-03 点击数:

威廉希尔体育登录入口材料与化工硕士专业简介

威廉希尔体育登录入口材料与化工硕士专业设有化学工程、材料工程两个专业领域,拥有山东省硅单晶半导体材料与技术重点实验室(筹)和有机功能材料绿色低碳技术山东省工程研究中心等5个省级研发平台、4个校企研究生联合培养基地。专任教师中有国务院特殊津贴专家、泰山产业领军人才称号的等省部级人才6名,省级教学科研团队7个。

学科专业面向国家发展战略,服务区域行业发展,致力于培养材料与化工行业领域的应用型创新人才,形成精细化工、传质与分离工程、绿色化学工程、专用化学品、半导体材料、新型功能材料、催化材料和纺织材料特色优势方向。2010年起已累计培养硕士研究生51名。近5年,获批国家级课题17项,省部课题26项,在Adv. Mater.、JACS等重要刊物发表高水平论文100余篇,授权发明专利34项,获山东省科技进步二等奖等科技奖励8项。

2025年材料与化工硕士研究生招生目录

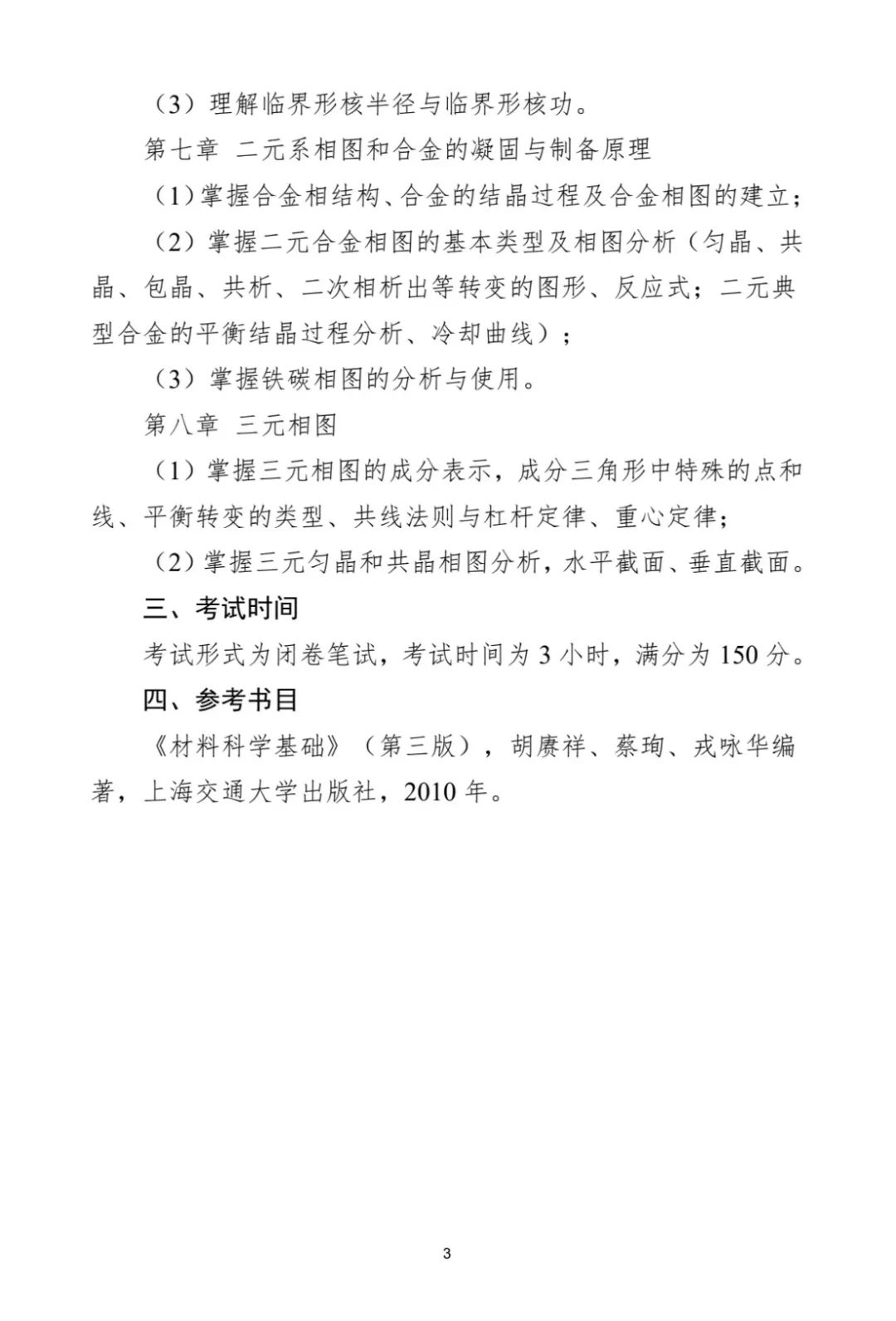
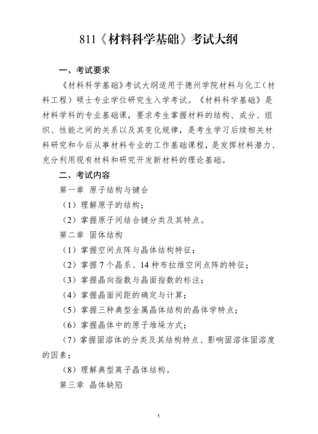
考试大纲

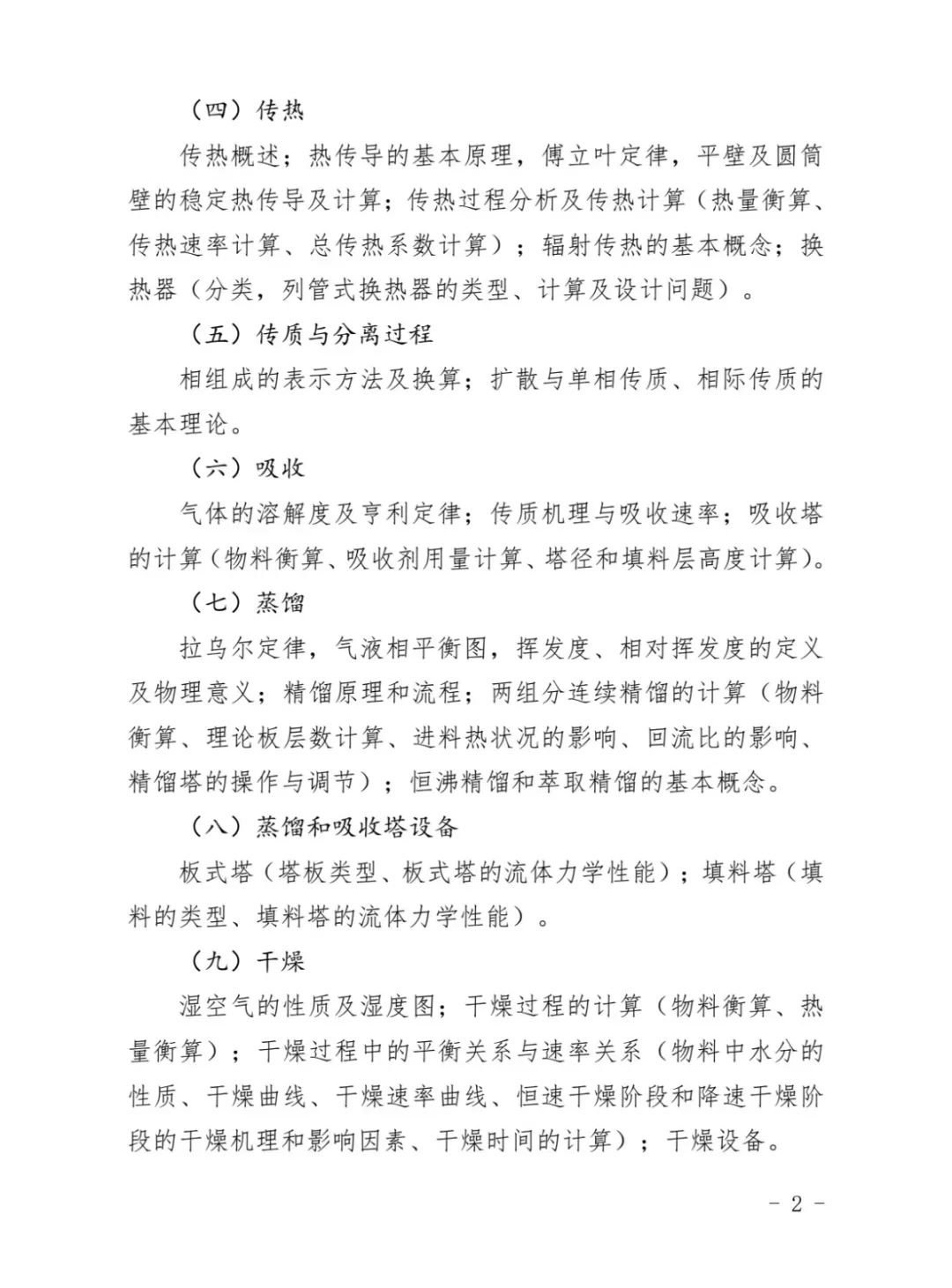
化工原理

了解更多详情请进考研交流群:

(来源:威廉希尔足球官方网站王淇淇 供稿审核人:王志刚 王新芳)


版权所有:WilliamHill·威廉希尔(足球)官方网站-Ultra Platform  
电话:0534-8987866  邮编:253023